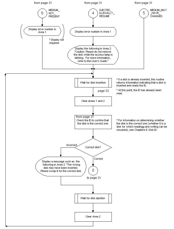
Error Process 4, 5, and 6



------ Error Handling for read, write, seek, and rezero
------ Error Handling for read, write, seek, and rezero
------ Error Handling for read, write, seek, and rezero
------ Error Handling for read, write, seek, and rezero

* For area (1) and (2), please refer to "About error number and message display"