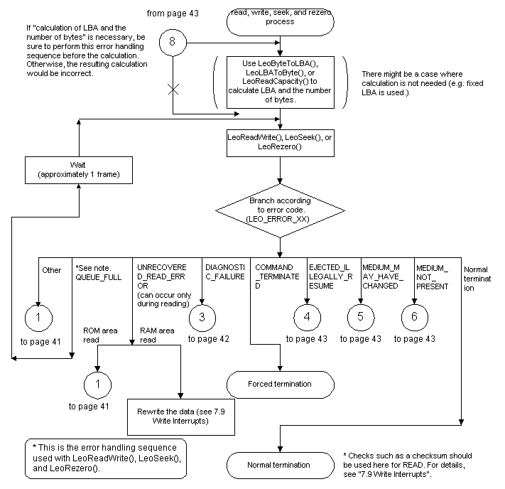
3. Error Handling for read, write, seek, and rezero



Error Process 4, 5, and 6
Error Process 1
Error Process 3
Error Process 4, 5, and 6
Error Process 4, 5, and 6
Error Process 4, 5, and 6

Note: Please allow some time to pass after the QUEUE_FULL error occurs, then call the function again. For details, see Section 10-02.