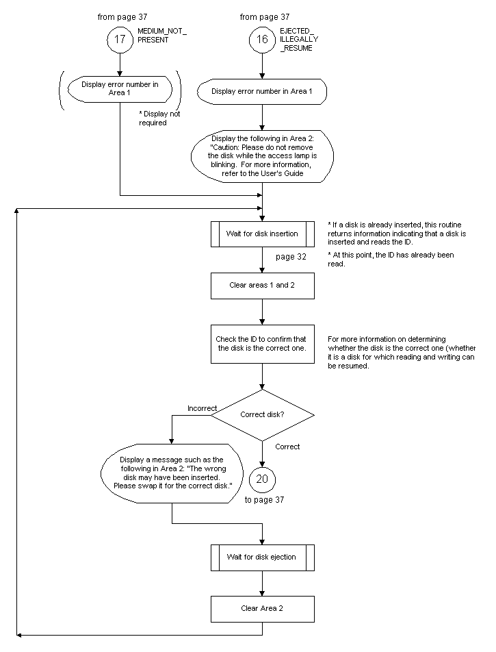
Error Processes 16 and 17



------ Error-Handling Sequences for Motor Startup
------ Error-Handling Sequences for Motor Startup
------ Error-Handling Sequences for Motor Startup

* For area (1) and (2), please refer to "About error number and message display"