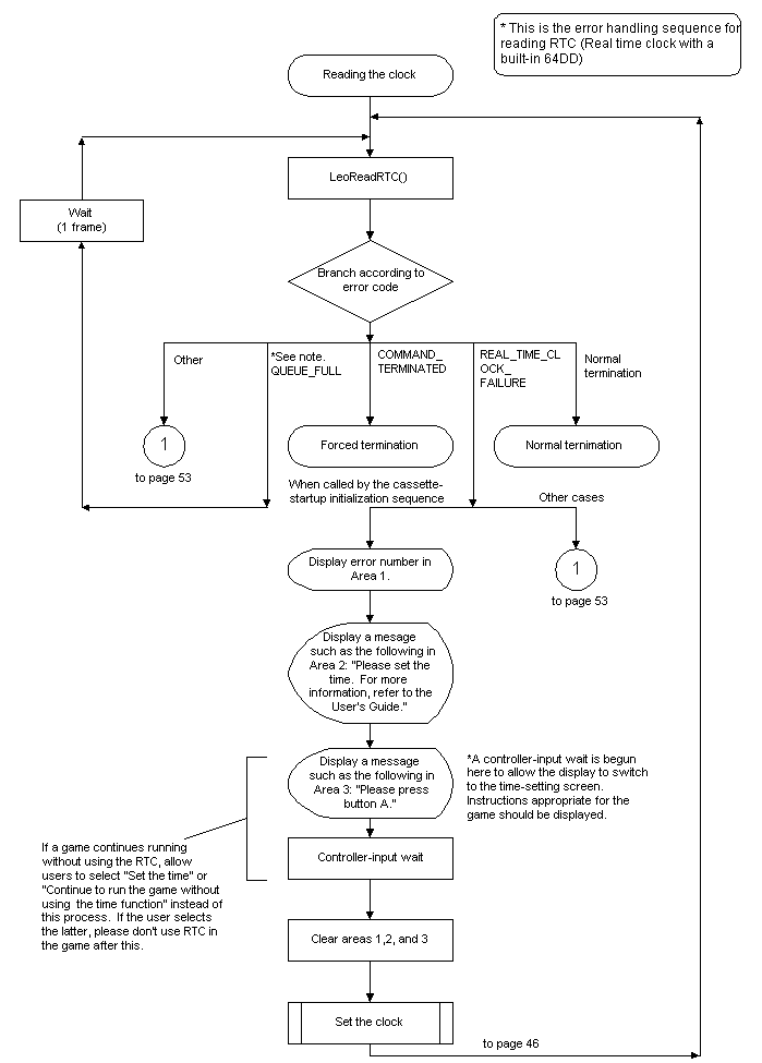
5. Error-Handling Sequence for Reading the Internal Clock



------ To Error Process 1

---- Error Handling Sequences for Setting the Internal Clock

Note 1: Please allow some time to pass after the QUEUE_FULL error occurs, then call the function again. For details, see Section 10-02.

Note 2: For area (1), (2), and (3), please refer to "About error number and message display"